历年资助
当前位置:首页 > 运行管理 > 开放课题 > 历年资助

历年资助

2025年度立项的开放课题

时间:2025-10-21

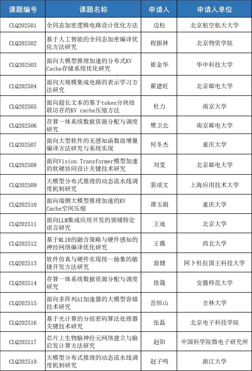
20257月实验室发布《处理器芯片全国重点实验室2025年度开放课题申请指南》以来,得到了来自全国各科研院所、高等院校的广泛关注和踊跃申报。经实验室组织专家评审,结合申请书和实验室研究方向的契合度等因素,本着公平公正、择优支持的原则,决定对以下18项课题予以立项资助,每项10万元,执行周期为两年(2025.9.30-2027.9.30)。恭喜以下申请者!